新润丰
≥ 70%
广东 肇庆市
100000
1. 产品概述与核心机理
橡胶级C2570是一款采用我司专利“锌基异构体技术”制备的高性能、低迁移功能性锌化合物。本产品并非传统的直接法或间接法氧化锌,其核心技术在于通过精准的固相合成与表面工程,构建了一种具有独特晶体场稳定性的微米级尖晶石型固溶体。
结构本质: 产品主晶相为以锌铝尖晶石(ZnAl₂O₄)为基体的优化固溶体。通过精确的组成设计与合成工艺,锌离子(Zn²⁺)被牢固地锚定在尖晶石晶体结构的稳定配位点(主要为八面体间隙)。这种结构相较于常规的纤锌矿型氧化锌,赋予了锌离子更高的迁移活化能。
“缓释”与“锁定”机制: 产品通过“晶体结构锁定” 与“表面屏障包裹” 双重机制实现功能化。内核的尖晶石固溶体结构提供了热力学上的高稳定性,使锌离子不易游离;表面的特殊无机-有机复合层则提供了动力学扩散屏障。两者协同,实现了锌活性组分在加工温度下的可控、平缓释放,从而在源头减少锌的无效暴露与潜在迁移。
2. 产品技术规格与理化指标

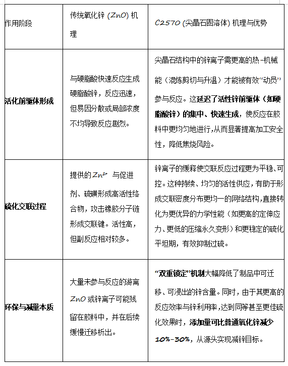
3. 在橡胶硫化体系中的作用机理详解
作为橡胶硫化活性剂,C2570的作用源于其“稳定结构,可控释放” 的特性,从而在活化、交联及环保层面表现出差异化优势。

4. 在EVA发泡体系中的作用机理详解
在EVA等聚合物发泡体系中,C2570作为高效且可控的发泡剂(如AC)活化剂与泡孔结构改良剂。
反应动力学调控剂: C2570与AC发泡剂的作用核心是催化分解。其表面锌活性中心能有效降低AC的分解活化能。其独特的“包裹-缓释”特性并非阻止反应,而是精准调控这一催化反应的动力学。
作用路径:
温度触发与可控催化: 当体系温度达到AC分解窗口时,C2570表面包覆层软化,内部锌活性中心开始与AC接触。由于锌离子的释放是受控的,其对AC的催化分解速率得以“调缓”,使产气速率与聚合物熔体粘弹性的匹配窗口更宽、更平缓。
异相成核与物理稳泡: 均匀分散的C2570微米颗粒本身可作为优异的异相成核点,诱发形成数量更多、尺寸更均一的泡孔。同时,其坚固的颗粒形态能在泡孔壁中起到物理支撑作用,防止泡孔在生长过程中合并与坍塌。
最终效果: 实现更平稳、工艺宽容度更高的发泡过程,获得泡孔结构细密均匀、尺寸稳定性高、表面光洁的高品质发泡制品,并提升锌离子的利用效率。
5. 在PVC体系中的作用机理详解
在PVC中,C2570主要作为长效辅助热稳定剂,其核心价值在于显著延缓“锌烧”现象,提升复合稳定体系的安全边际与长期稳定性。
核心挑战——“锌烧”: 传统氧化锌与PVC降解产生的HCl反应生成ZnCl₂。ZnCl₂是强路易斯酸,其强大的配位能力能稳定PVC脱HCl后形成的烯丙基氯正离子中间体,从而剧烈催化PVC的链式脱氯化氢反应,导致材料迅速变黑脆化,此即“锌烧”。
C2570的解决方案:
长效、温和的中和: 其稳定的尖晶石结构及表面包覆,使锌离子与HCl的反应变得温和而持续。它既能长效吸收HCl,又避免了在局部瞬间产生高浓度的ZnCl₂,从而极大延迟了“锌烧”触发点。
安全的协同稳定: 这种“温和、长效”的特性,使其能够与钙皂等主稳定剂形成更安全、高效的协同体系。通常由钙皂先行快速中和HCl,C2570则作为后续和持续的补充吸收剂,延长了整个稳定体系的“耐久时间”。
附加功能: 同时,其半导体特性可提供一定的紫外屏蔽作用,并能作为功能性填料增强制品刚性。
6. 总结与使用提示
C2570是一款基于 “结构锁定,可控缓释” 设计理念的功能性锌基材料。其在各体系中的应用优势,均根植于其尖晶石固溶体的本征稳定性与表面工程赋予的可控释放特性:
在橡胶中: 是实现高性能与低锌迁移的硫化活性剂。
在EVA中: 是调控发泡过程与优化泡孔结构的活化剂与改良剂。
在PVC中: 是提升热稳定体系安全性与长效性的辅助稳定剂。
重要提示: 由于其作用机理与传统氧化锌存在本质差异,严禁进行简单的等量替换。为充分发挥其性能优势,避免初期应用波动,强烈建议:
从较低用量开始(如推荐用量的下限)进行试验。
系统使用流变仪(MDR)、热重分析(TGA)等工具,重新评估和优化硫化/发泡/稳定曲线。
根据最终制品性能测试结果,确定最佳添加量和工艺参数。
使用 微信 扫一扫
加入我的“名片夹”